Sync Microsoft users to sites#

Overview#

When setting up Automate for Microsoft, the final step involves syncing in Microsoft users.

Note

Syncing Microsoft users to sites is the final step for integrating Automate with Microsoft. For the other steps, see Microsoft Quick Start Guide for Automate.

You can choose to either directly sync in the tenant dialplan, policies, licenses and Microsoft users to the customer, or configure sync with flow through provisioning before syncing in Microsoft data and users:

Note

If you’re syncing in users with a number that already exists at a site, by default, the system creates a duplicate of the number. To prevent duplicate numbers in the number inventory, enable the following global settings: Prevent duplicate numbers.

The table compares the two sync types for Microsoft data and users.

Sync to customer, then to site

Sync to site, with flow through provisioning

Sync users to customer level, and then to sites schedules.

Step 1: Run a full pull sync to create default syncs and schedules, and move all of the following to the customer level:

  • Tenant dialplan

  • Policies

  • Licenses

  • Microsoft users

Step 2: Configuration for moving users to sites:

  • Configure model filter criteria (for overbuild)

  • Enable overbuild in the site defaults

  • Configure Quick Add Groups

  • Configure user profile

  • If using Microsoft Enterprise Voice, configure internal number inventory for sites

Step 3: Two options for moving users to sites:

  • Run overbuild to move two or more users (batch)

  • Else, run Quick User to move a single user to a site

Configure Automate to sync in Microsoft users as fully provisioned, directly to the sites.

Step 1: Configure the following:

  • Model filter criteria

  • Site defaults

  • Quick Add Groups

  • User profile

  • Configure the Microsoft tenant

  • Flow through provisioning criteria

  • Global settings (enable flow through)

Step 2: Run a sync to create default syncs and schedules.

  • The sync creates default syncs and schedules, and syncs in the following to the customer:

    • Tenant dialplan

    • Policies

    • Licenses

  • Syncs in Microsoft users as fully provisioned users, to the sites.

Note

See Onboard user (Microsoft) for details around setting up Automate for managing licenses via a configuration template and Quick Add Groups or User from Profile or field display policies (FDPs).

Sync to customer, then to site#

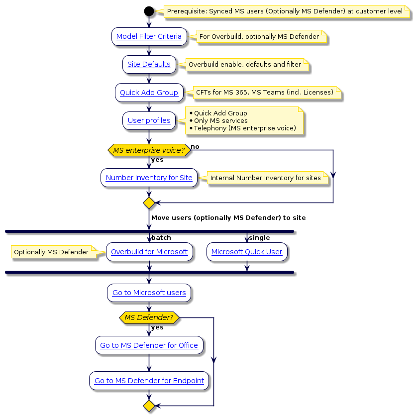
This section provides a worfklow overview for moving Microsoft users to the sites once the Microsoft tenant has been added and a full pull sync has been performed. The sync imports the tenant dialplan, policies, licenses, and Microsoft users to the customer level. Now users must be provisioned and moved to the appropriate sites.

Note

Use these steps if you chose not to sync users directly to sites (in a sync with flow through after setting up the NDLs).

Prerequisites:

Workflow to sync to customer then to site

The flowchart sets out the steps to move Microsoft users to the sites after an initial sync to move users to the customer level:

@startuml
'Microsoft User Move Configuration Flowchart
!include style.iuml
start
note right: Prerequisite: Synced MS users (Optionally MS Defender) at customer level
:[[../src/user/concepts-model-filter-criteria.html Model Filter Criteria]];
note right:  For Overbuild, optionally MS Defender
:[[../src/user/site-defaults.html Site Defaults]];
note right: Overbuild enable, defaults and filter
:[[../src/user/quick-add-subscriber-groups.html Quick Add Group]];
note right: CFTs for MS 365, MS Teams (incl. Licenses)
:[[../src/user/concepts-subscriber-profiles.html User profiles]];
note right
 * Quick Add Group
 * Only MS services
 * Telephony (MS enterprise voice)
end note
if (MS enterprise voice?) then (yes)
:[[../src/user/intro-to-number-management.html Number Inventory for Site]];
note right: Internal Number Inventory for sites
else (no)
endif
-> Move users (optionally MS Defender) to site;
fork
-> batch;
:[[../src/user/concepts-overbuild-msft-management.html Overbuild for Microsoft]];
note left
Optionally MS Defender
end note
fork again
-> single;
:[[../src/user/qas-for-ms-users.html Microsoft Quick User]];
end fork
:[[../src/user/ms-subscribers.html Go to Microsoft users]];
if (MS Defender?) then (yes)
:[[../src/user/ms-defender-for-office.html Go to MS Defender for Office]];
:[[../src/user/ms-defender-for-endpoint.html Go to MS Defender for Endpoint]];
endif
@enduml

Related Topics

Sync to site with flow through provisioning#

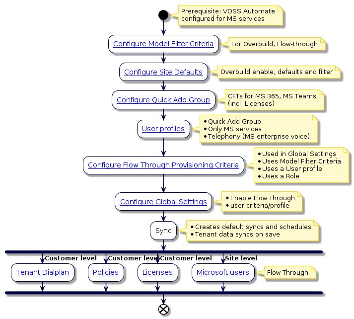
When using sync with flow through provisioning for Microsoft users, you’ll need to configure several settings in Automate (including flow through provisioning criteria) before the initial sync from the Microsoft Cloud. This allows Automate to apply the correct configuration, licenses, policies, and services to imported users, and to move users to sites.

Once you run the sync, the tenant dialplans, policies, and licenses are imported to the customer level, while users are imported, provisioned, licensed, and moved to the correct sites.

Prerequisites:

Workflow to sync to site with flow through provisioning

The flowchart sets out the sync with flow through of Microsoft user and services:

@startuml
'Sync with Flow Through Flowchart
!include style.iuml
start
note right
Prerequisite: VOSS Automate
configured for MS services
end note
:[[../src/user/concepts-model-filter-criteria.html Configure Model Filter Criteria]];
note right:  For Overbuild, Flow-through
:[[../src/user/site-defaults.html Configure Site Defaults]];
note right: Overbuild enable, defaults and filter
:[[../src/user/quick-add-subscriber-groups.html Configure Quick Add Group]];
note right
CFTs for MS 365, MS Teams
(incl. Licenses)
end note
:[[../src/user/concepts-subscriber-profiles.html User profiles]];
note right
* Quick Add Group
* Only MS services
* Telephony (MS enterprise voice)
end note
:[[../src/user/flow-through-provisioning.html Configure Flow Through Provisioning Criteria]];
note right
  * Used in Global Settings
  * Uses Model Filter Criteria
  * Uses a User profile
  * Uses a Role
end note
:[[../src/user/concepts-global-settings.html Configure Global Settings]];
note right
* Enable Flow Through
* user criteria/profile
end note
:Sync;
 note right
 * Creates default syncs and schedules
 * Tenant data syncs on save
end note
fork
  -> Customer level;
:[[../src/user/ms-tenant-dialplan.html Tenant Dialplan]];
fork again
-> Customer level;
:[[../src/user/ms-teams-policies.html Policies]];
fork again
-> Customer level;
:[[../src/user/concepts-ms-licenses.html Licenses]];
fork again
-> Site level;
:[[../src/user/ms-subscribers.html Microsoft users]];
note right: Flow Through
end fork
end
@enduml

Related Topics