Configure Automate for Microsoft services#

Overview#

When using Automate with Microsoft (as a single or multiple vendor deployment scenario), you’ll need to configure several settings in Automate before importing Microsoft users, licenses, policies, and dialplans.

Note

For details on the generic flow through provisioning feature (which includes Microsoft, LDAP, or CUCM users), see Flow through provisioning (FTP)

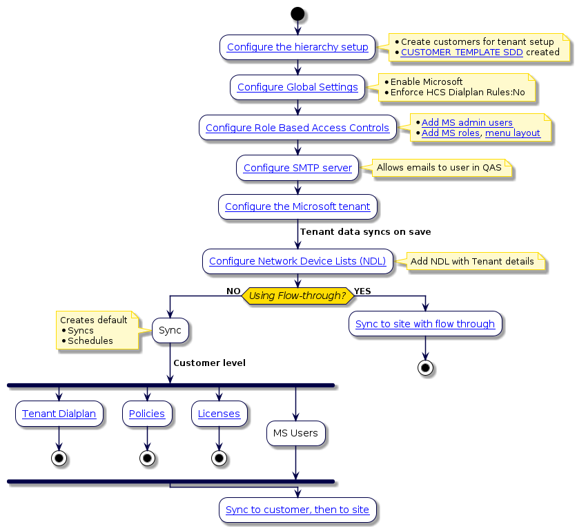
The flowchart sets out the initial configuration of Automate for Microsoft services.

@startuml
'Configure VOSS Automate for Microsoft Services Flowchart
!include style.iuml
 start
:[[../src/user/concepts-hierarchy.html Configure the hierarchy setup]];
note right
 * Create customers for tenant setup
 * [[../src/user/concepts-site-defaults-doc-templates.html CUSTOMER_TEMPLATE SDD]] created
end note
:[[../src/user/concepts-global-settings.html Configure Global Settings]];
note right
 * Enable Microsoft
 * Enforce HCS Dialplan Rules:No
end note
:[[../src/user/concepts-role-based-access.html Configure Role Based Access Controls]];
note right
 * [[../src/user/create-a-user.html Add MS admin users]]
 * [[../src/user/role-management.html Add MS roles]], [[../src/user/tasks-menu-layout.html menu layout]]
end note
:[[../src/user/concepts-SMTP-server.html Configure SMTP server]];
note right: Allows emails to user in QAS
:[[../src/user/microsoft/ms-tenant-setup.html Configure the Microsoft tenant]];
-> Tenant data syncs on save;
:[[../src/user/concepts-network-device-list.html Configure Network Device Lists (NDL)]];
note right: Add NDL with Tenant details
if (Using Flow-through?) then (NO)
:Sync;
 note left
 Creates default
 * Syncs
 * Schedules
end note
-> Customer level;
fork
:[[../src/user/ms-tenant-dialplan.html Tenant Dialplan]];
stop
fork again
:[[../src/user/ms-teams-policies.html Policies]];
stop
fork again
:[[../src/user/concepts-ms-licenses.html Licenses]];
stop
fork again
:MS Users;
end fork
else (YES)
:[[../src/user/sync-ms-users-to-sites.html#sync-to-site-with-flow-through-provisioning Sync to site with flow through]];
stop
endif
:[[../src/user/sync-ms-users-to-sites.html#sync-to-customer-then-to-site Sync to customer, then to site]];
@enduml

Related topics

Automate configuration and sync workflow steps#

This procedure describes the high-level workflow for configuring Automate for Microsoft services and for syncing in users, licenses, policies, and dialplans.

Prerequisites

  1. Log in to the Admin portal as provider admin.

  2. Configure the hierarchy to add customers for the tenant setup.

  3. In the Global Settings, enable Microsoft, and disable Enable HCS Dialplan Rules.

    • In Global Settings, Enabled Services tab, enable Microsoft.

    • If you have a Microsoft-only environment, on the Number Inventory tab, set the following to No (False): Enforce HCS Dialplan Rules

      Note

      HSC dialplan is relevant only when using Cisco (in a single vendor or multi vendor installation).

  4. Configure role-based access controls to apply to users on import (add Microsoft admin users, roles, and menu layouts).

    Note

    Automate allows an admin user to set up pre-defined role-based configuration, which will be applied to users on import. This allows users to be auto-provisioned on import, with the correct services, lines, policies, and licenses.

    When preparing for import, you’ll need to create the admin users, service profiles, user roles, and role-based menu layouts (to hide or display functionality for different categories of users). For example, you can assign a Microsoft-only user role (MicrosoftOnlyRole) in a Microsoft-only scenario.

  5. Configure the SMTP server to allow emails to users (if required). See Add a SMTP Server.

  6. Configure the Microsoft tenant, one for each customer. See Microsoft tenant setup

    Note

    The tenant configuration defines how Automate connects to the Microsoft Cloud to allow syncing of data between Automate and Microsoft Azure, Microsoft 365, Microsoft Teams, and Microsoft Exchange. Saving the tenant creates the default syncs and schedules.

  7. Configure network device lists (NDLs). You’ll add Microsoft tenant details to the NDLs. NDLs are required for creating sites. See Network device lists (NDLs)

  8. Sync in Microsoft users.

    • Go to the tenant configuration screen, then, choose a sync option:

      • Click Action > Sync All to run a full pull sync (syncs in the tenant dialplan, policies, licenses, and Microsoft users to the customer level).

      • Click Action > Sync New Users to sync in new or updated users only (add new users, or update existing users).

        For Sync New Users:

        New users are synced in for the following models:

        • device/msgraph/MsolUser

        • device/msteamsonline/CsOnlineUser

        • device/msteamsonline/ApplicationInstance

        Existing users are updated (add, modify, delete) for the following models:

        • device/msgraph/MsolUser

        • device/msteamsonline/CsOnlineUser

    Note

    • If you’re using flow through provisioning for Microsoft users, additional steps are required before running the initial sync. See Sync to site with flow through provisioning

      You will need to enable the Sync New Users sync method initially (if you’ve upgraded to 21.3-PB1). To do this, save the tenant instance on this screen first so that the necessary data sync instances are created. These data syncs can be identified by the name format: SyncMSTeamsOnlineUsers__<tenant>, with Update and Remove operations disabled by default.

    • Automate issues a warning when it detects an in condition for UserPrincipalName used alongside other CsOnlineUser filters during sync and filtering. In Microsoft tenants with auto-filter enabled, the expected records may not be returned if your MsolUser cache is not up to date. See “Microsoft syncs” in the Best Practices Guide.

Next steps

Related topics