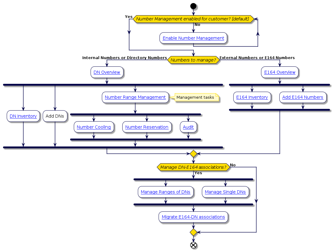
Introduction to E164 inventory management#

E164 inventory management uses translation patterns in Automate to provide a Direct Dial-In (DDI)/Direct Inward Dialing (DID) mapping to internal numbers.

DDI-to-DN mapping allows you to route incoming PSTN calls to the appropriate internal number.

Managing the E164 inventory involves:

  • Viewing, adding, or deleting E164 number inventory

  • Associating a range of E164 numbers to a range of internal numbers

  • Viewing an associated range of E164 numbers to a range of internal numbers

  • Disassociating a range of E164 numbers from a range of internal numbers

  • Associating a range or set of E164 numbers to a single internal number

  • Disassociating a range or set of E164 numbers from a single internal number

  • Viewing single internal number associations

The E164 inventory is available in the drop-down menus for Site Published Number and Emergency Number when creating a Site Dial Plan.

@startuml
'E164 Inventory Management Flowchart
!include style.iuml

start
while (Number Management enabled for customer? [default] ) is (No)
  :[[../src/user/create-customer.html Enable Number Management]];
endwhile (Yes)
if (Numbers to manage?) then (Internal Numbers or Directory Numbers)
:[[../src/user/concepts-directory-number-inventory.html DN Overview]];
fork
:[[../src/user/concepts-number-inventory-list-view.html DN Inventory]];
fork again
:Add DNs;
fork again
:[[../src/user/concepts-range-management.html Number Range Management]];
note right: Management tasks
fork
:[[../src/user/concepts-directory-number-cooling.html Number Cooling]];
fork again
:[[../src/user/concepts-number-reservation.html Number Reservation]];
fork again
:[[../src/user/run-dni-audit-tool.html Audit]];
end fork
end fork
else (External Numbers or E164 Numbers)
:[[../src/user/dn-inventory-management.html E164 Overview]];
fork
:[[../src/user/e164-inventory.html E164 Inventory]];
fork again
:[[../src/user/add-e164-inventory.html Add E164 Numbers]];
end fork
endif
if (Manage DN-E164 associations?) then (Yes)
fork
:[[../src/user/manage-ranges-of-dns.html Manage Ranges of DNs]];
fork again
:[[../src/user/manage-single-dns.html Manage Single DNs]];
end fork
:[[../src/user/Migrate-Manually-Configured-E164-DN-Association-Translation-Patterns.html Migrate E164-DN associations]];
else (No)
endif
end
@enduml