User login options by auth method and server auth scope#

Overview#

This topic provides two views of user login authentication:

Login authentication process#

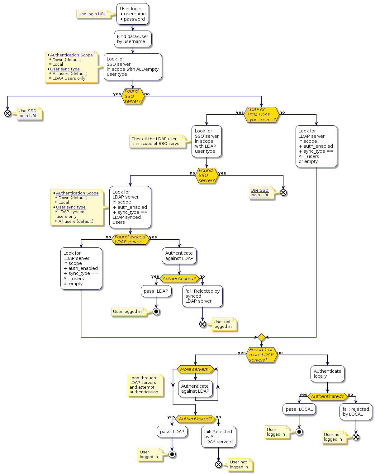
The flowchart below shows the authentication process in VOSS Automate when a user logs in where the the authentication method on VOSS Automate is set to Automatic.

Settings and conditions to check include:

  • User login and settings (user and authentication)

  • Servers (SSO, LDAP) set up and their settings (scope and authentication)

  • System settings (global authentication method)

@startuml
'Authentication Flowchart
!include style.iuml
:User login
* username
* password;
note left
    [[../src/user/tasks-admin-gui-access.html Use login URL]]
end note
  :Find data/User
  by username;
  :Look for
  SSO server
  in scope with ALL/empty
  user type;
  note left
   * [[../src/user/sso-idp.html Authentication Scope]]
     * Down (default)
     * Local
   * [[../src/user/sso-idp.html User sync type]]
     * All users (default)
     * LDAP Users only
  end note
  if (Found\nSSO\nserver?) then (yes)
    end
    note right
     [[../src/user/tasks-admin-gui-access.html Use SSO\nlogin URL]]
    end note
  else (no)
      if (LDAP or\nUCM LDAP\nsync source?) then (yes)
      :Look for
      SSO server
      in scope
      with LDAP
      user type;
      note left
       Check if the LDAP user
       is in scope of SSO server
      end note
      if (Found\nSSO\nserver?) then (no)
        :Look for
        LDAP server
        in scope
        + auth_enabled
        + sync_type ==
        LDAP synced
        users;
        note left
         * [[../src/user/add-ldap-server.html Authentication Scope]]
           * Down (default)
           * Local
         * [[../src/user/add-ldap-server.html User sync type]]
           * LDAP synced
            users only
           * All users (default)
        end note
        if (Found synced\nLDAP server) then (no)
          :Look for
          LDAP server
          in scope
          + auth_enabled
          + sync_type ==
          ALL users
          or empty;
        else (yes)
          :Authenticate
          against LDAP;
          if (Authenticated?) then (yes)
            :pass: LDAP;
            stop
            note left
              User logged in
            end note
          else (no)
            :fail: Rejected by
            synced
            LDAP server;
            end
            note right
             User not
             logged in
            end note
          endif
        endif
      else (yes)
        end
        note left
         [[../src/user/tasks-admin-gui-access.html Use SSO\nlogin URL]]
        end note
      endif
    else (no)
      :Look for
      LDAP server
      in scope
      + auth_enabled
      + sync_type ==
      ALL users
      or empty;
    endif
    if (Found 1 or\nmore LDAP\nservers?) then (yes)
    while (More servers?)
      note left
        Loop through
        LDAP servers
        and attempt
        authentication
      end note
      :Authenticate
      against LDAP;
    endwhile
    if (Authenticated?) then (yes)
      :pass: LDAP;
      stop
      note left
        User
        logged in
      end note
    else (no)
      :fail: Rejected
      by ALL
      LDAP servers;
      end
      note right
       User not
       logged in
      end note
    endif
else (no)
        :Authenticate
        locally;
        if (Authenticated?) then (yes)
            :pass: LOCAL;
            stop
            note left
              User
              logged in
            end note
        else (no)
            :fail: rejected
            by LOCAL;
            end
            note left
             User not
             logged in
            end note
        endif
    endif
  endif
@enduml

Authentication matrix#

Users can log in to VOSS Automate (Yes or No) based on their authentication method, the user sync type, and the server authentication scope:

User authentication method

The Auth method, either Local, LDAP, SSO, or Automatic. See also:

User sync type

Who can authenticate, either all users or LDAP-synced. See also Add and Configure an LDAP Server

Server authentication scope

The hierarchy, either of the following:

  • Current hierarchy and below

  • Current hierarchy only

See also: Add and Configure an LDAP Server and SSO Identity Provider

Note

If an IdP server is in scope and authentication method is set to LDAP, authentication is attempted against LDAP on login.

If the authentication method is set to Automatic, IdP (SSO) authentication takes precedence.

IdP (SSO): User on IdP server, and SSO login URL used#

The table displays a matrix indicating either Yes (Y) or No (N) for whether users can log in to VOSS Automate based on the user authentication method, their sync type, and the server authentication scope, for users on an IdP (SSO) server, using a SSO log in URL:

User auth method

Server authentication scope (hierarchy):

Current hierarchy and below

Current hierarchy only

User sync type - who can authenticate:

All users

Synced users

All users

Synced users

Local

N

Y

Y (If user not at server node)

Y

LDAP

N

Y

Y (If user at server node)

Y (If user at server node)

SSO

Y

Y (If LDAP synced user)

Y

Y (If user LDAP synced at server node)

Automatic

Y

Y (If LDAP synced user)

Y (If user at server node)

Y (If user LDAP synced at server node)

No IdP (SSO): LDAP configured and enabled for authentication#

The table displays a matrix indicating either Yes (Y) or No (N) to define whether users can log in to VOSS Automate based on the user authentication method, their sync type, and the server authentication scope, for users not on an IdP (SSO) server, where LDAP is configured and enabled for authentication:

User auth method

Server authentication scope (hierarchy):

Current hierarchy and below

Current hierarchy only

User sync type - who can authenticate:

All users

Synced users

All users

Synced users

Local

N

Y

Y (If user not at server node)

Y

LDAP

Y

Y

Y (If user at server node)

Y (If user at server node)

SSO

N

N

N

N

Automatic

Y (if synced user)

Y (if synced user)

Y (If user synced at server node)

Y (If user synced at server node)