Microsoft Quick Start Guide for VOSS Automate#

Overview#

This quick start will guide you through the steps for setting up VOSS Automate for Microsoft.

The flowchart provides a high-level overview:

@startuml
'Microsoft Quick Start Guide Flowchart
!include style.iuml
start
:[[../src/user/microsoft-quick-start.html#step-1-microsoft-uc-application-setup Microsoft UC Application Setup]];
:[[../src/user/microsoft-quick-start.html#step-2-configure-voss-automate-for-microsoft-services Configure VOSS Automate for Microsoft Services]];
:[[../src/user/microsoft-quick-start.html#step-3-sync-microsoft-users-to-sites Sync Users to Sites]];
@enduml

Related Topics

Step 1: Microsoft UC Application Setup#

Automate must be able to authenticate with Microsoft Entra, PowerShell proxy servers (one or more), Microsoft Teams, and Microsoft Exchange Online in order to manage and provision Microsoft applications.

This step sets up the authentication between MS 365, MS Teams, and Automate, and sets up the PowerShell proxy server.

Some of the details generated during this setup (for example, the client/application ID) is used in VOSS Automate to configure the Microsoft tenant connection parameters.

@startuml
'Microsoft UC Application Setup Flowchart
!include style.iuml
start
:[[../src/user/ms-shared-central-app-registration.html Configure shared central app registration]];
:[[../src/user/pshell-proxy-setup-script.html Run the PowerShell proxy server setup script]];
:[[../src/user/test-tenant-connection.html Test the PowerShell proxy connection to the tenant]];
stop
@enduml

Related Topics

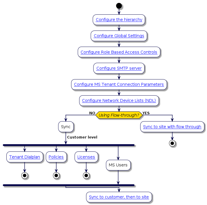
Step 2: Configure Automate for Microsoft Services#

The flowchart sets out the steps for configuring Automate before you can import Microsoft users, licenses, policies, and dialplans.

@startuml
'Configure VOSS Automate for Microsoft Services Flowchart
!include style.iuml
 start
:[[../src/user/concepts-hierarchy.html Configure the hierarchy]];
:[[../src/user/concepts-global-settings.html Configure Global Settings]];
:[[../src/user/concepts-role-based-access.html Configure Role Based Access Controls]];
:[[../src/user/concepts-SMTP-server.html Configure SMTP server]];
:[[../src/user/microsoft/voss-msft-conn-params.html Configure MS Tenant Connection Parameters]];
:[[../src/user/concepts-network-device-list.html Configure Network Device Lists (NDL)]];
if (Using Flow-through?) then (NO)
:Sync;
-> Customer level;
fork
:[[../src/user/ms-tenant-dialplan.html Tenant Dialplan]];
stop
fork again
:[[../src/user/ms-teams-policies.html Policies]];
stop
fork again
:[[../src/user/concepts-ms-licenses.html Licenses]];
stop
fork again
:MS Users;
end fork
else (YES)
:[[../src/user/sync-ms-users-to-sites.html#sync-to-site-with-flow-through-provisioning Sync to site with flow through]];
stop
endif
:[[../src/user/sync-ms-users-to-sites.html#sync-to-customer-then-to-site Sync to customer, then to site]];
@enduml

The steps in the workflow are as follows:

  1. Configure the hierarchy to create customers for tenant setup

  2. In the Global Settings, enable Microsoft, and disable Enable HCS Dialplan Rules

  3. Configure role-based access controls (add Microsoft admin users, roles, and menu layouts)

  4. Configure the SMTP server to allows emails to users

  5. Configure the Microsoft tenant.

  6. Add Microsoft tenant details to Network Device Lists (NDLs)

  7. Sync in Microsoft users

Related Topics

Step 3: Sync Microsoft Users to Sites#

You can choose to either directly sync in the tenant dialplan, policies, licenses and Microsoft users to the customer, or configure sync with flow through provisioning before syncing in Microsoft data and users:

Sync to customer, then to sites

@startuml
'Sync to customer, then to sites Flowchart
!include style.iuml
start
note right: Prerequisite: MS users synced to customer
:[[../src/user/concepts-model-filter-criteria.html Configure Model Filter Criteria]];
:[[../src/user/site-defaults.html Configure Site Defaults]];
:[[../src/user/quick-add-subscriber-groups.html Configure Quick Add Group]];
:[[../src/user/concepts-subscriber-profiles.html Configure Subscriber Profile]];
if (MS enterprise voice?) then (yes)
:[[../src/user/intro-to-number-management.html Number Inventory for Site]];
else (no)
endif
-> Move users to site;
fork
-> batch;
:[[../src/user/concepts-overbuild-msft-management.html Overbuild for Microsoft]];
fork again
-> single;
:[[../src/user/qas-for-ms-users.html Quick Subscriber, single user move to site]];
end fork
:[[../src/user/ms-subscribers.html Manage Microsoft Subscribers]];
@enduml

Sync to site with flow through provisioning

@startuml
'Sync with Flow Through Flowchart
!include style.iuml
start
note right
Prerequisite: VOSS Automate
configured for MS services
end note
:[[../src/user/concepts-model-filter-criteria.html Configure Model Filter Criteria]];
:[[../src/user/site-defaults.html Configure Site Defaults]];
:[[../src/user/quick-add-subscriber-groups.html Configure Quick Add Group]];
:[[../src/user/concepts-subscriber-profiles.html Configure Subscriber Profile]];
:[[../src/user/flow-through-provisioning.html Configure Flow Through Provisioning Criteria]];
:[[../src/user/concepts-global-settings.html Configure Global Settings]];
:Sync;
fork
  -> Customer level;
:[[../src/user/ms-tenant-dialplan.html Tenant Dialplan]];
fork again
-> Customer level;
:[[../src/user/ms-teams-policies.html Policies]];
fork again
-> Customer level;
:[[../src/user/concepts-ms-licenses.html Licenses]];
fork again
-> Site level;
:[[../src/user/ms-subscribers.html MS Subscribers]];
note right: Flow Through
end fork
end
@enduml

Related Topics