User login options by auth method and server auth scope#
Overview#
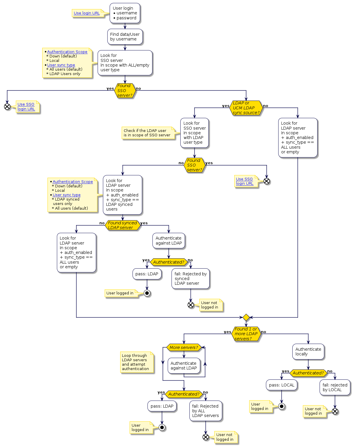
This topic provides two views of user login authentication:
A flowchart (Login authentication process) that outlines Automate’s authentication checks when the authentication method is set to Automatic.
Two matrices showing successful user login based on specific server and user configurations, and whether the user uses an SSO login URL:
Login authentication process#
The flowchart below shows the authentication process in VOSS Automate when a user logs in where the the authentication method on VOSS Automate is set to Automatic.
Settings and conditions to check include:
User login and settings (user and authentication)
Servers (SSO, LDAP) set up and their settings (scope and authentication)
System settings (global authentication method)
Authentication matrix#
Users can log in to VOSS Automate (Yes or No) based on their authentication method, the user sync type, and the server authentication scope:
User authentication method |
The Auth method, either Local, LDAP, SSO, or Automatic. See also: |
User sync type |
Who can authenticate, either all users or LDAP-synced. See also Add and Configure an LDAP Server |
Server authentication scope |
The hierarchy, either of the following:
See also: Add and Configure an LDAP Server and SSO Identity Provider |
Note
If an IdP server is in scope and authentication method is set to LDAP, authentication is attempted against LDAP on login.
If the authentication method is set to Automatic, IdP (SSO) authentication takes precedence.
IdP (SSO): User on IdP server, and SSO login URL used#
The table displays a matrix indicating either Yes (Y) or No (N) for whether users can log in to VOSS Automate based on the user authentication method, their sync type, and the server authentication scope, for users on an IdP (SSO) server, using a SSO log in URL:
User auth method |
Server authentication scope (hierarchy): |
|||
|---|---|---|---|---|
Current hierarchy and below |
Current hierarchy only |
|||
User sync type - who can authenticate: |
||||
All users |
Synced users |
All users |
Synced users |
|
Local |
N |
Y |
Y (If user not at server node) |
Y |
LDAP |
N |
Y |
Y (If user at server node) |
Y (If user at server node) |
SSO |
Y |
Y (If LDAP synced user) |
Y |
Y (If user LDAP synced at server node) |
Automatic |
Y |
Y (If LDAP synced user) |
Y (If user at server node) |
Y (If user LDAP synced at server node) |
No IdP (SSO): LDAP configured and enabled for authentication#
The table displays a matrix indicating either Yes (Y) or No (N) to define whether users can log in to VOSS Automate based on the user authentication method, their sync type, and the server authentication scope, for users not on an IdP (SSO) server, where LDAP is configured and enabled for authentication:
User auth method |
Server authentication scope (hierarchy): |
|||
|---|---|---|---|---|
Current hierarchy and below |
Current hierarchy only |
|||
User sync type - who can authenticate: |
||||
All users |
Synced users |
All users |
Synced users |
|
Local |
N |
Y |
Y (If user not at server node) |
Y |
LDAP |
Y |
Y |
Y (If user at server node) |
Y (If user at server node) |
SSO |
N |
N |
N |
N |
Automatic |
Y (if synced user) |
Y (if synced user) |
Y (If user synced at server node) |
Y (If user synced at server node) |