Introduction to Number Management in Automate#

Overview#

Automate provides support for consolidating and managing your full number inventory. The system also supports various dial plan designs, whether E164 dial plans or traditional internal numbers mapped to external numbers.

The table summarizes Automate’s main inventory capabilities:

Inventory capability

Description

Number Inventory

Automate’s main inventory, also known as the internal number inventory (INI), and contains all numbers that are assigned to devices, users, and services.

While this is called an internal inventory, it can also include extensions (in traditional dial plans or for internal-only services), or full E164 numbers (if those are assigned directly to users, devices, and services).

E164 Inventory and Associations

An inventory that provides E164 numbers to map to the number inventory entries if they are internal only numbers, as required for traditional internal or external dial plans.

In this inventory, internal numbers are assigned to devices and are then mapped to external numbers for external access. To use this inventory you’ll need to load appropriate transformations and other dial plan elements.

The association workflow when mapping E164 numbers to number inventory instances work with dial plan schemas or your own dial plan (dial plan tools).

If E164 numbers are assigned directly to users, devices, and services, then those numbers are added directly in the number inventory and this E164 inventory and associations functionality is not required (and is then typically not visible in the system menus).

Once numbers are loaded into Automate, inventory details are shared and incorporated into other parts of the system, allowing users to choose numbers and to automatically track their status.

Automate provides the ability to reconcile (audit) the inventory against currently configured services in the event that changes are made outside the system, thus ensuring that the inventory stays up to date and accurate to reduce errors when selecting numbers or when manually reconciling.

Many of the inventory capabilities in the system focus around the internal number inventory as these are the numbers assigned to users, devices, and services directly.

Related Topics

Number Management Workflow in Automate#

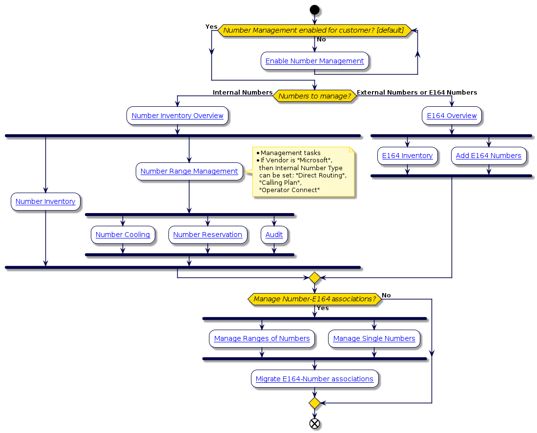
The flowchart in this section provides an overview of Automate’s number management feature, highlighting internal number and external E164 number management and association.

Note

  • Number management functionality in Automate can be disabled for a customer if it’s not required. To disable this feature, select the Disable Number Management setting. See: Customers.

  • E164 number management is used only in a Cisco Unified Communications Manager (CUCM) environment, which has the concept of internal numbers and associated E164 Numbers. It is valid in Microsoft and in some Cisco deployments to add E164 numbers directly to the number inventory (and to completely ignore E164 number management).

@startuml
'Number Management Workflow Flowchart
!include style.iuml

start
while (Number Management enabled for customer? [default] ) is (No)
  :[[../src/user/create-customer.html Enable Number Management]];
endwhile (Yes)
if (Numbers to manage?) then (Internal Numbers)
:[[../src/user/concepts-directory-number-inventory.html Number Inventory Overview]];
fork
:[[../src/user/concepts-number-inventory-list-view.html Number Inventory]];
fork again
:[[../src/user/concepts-range-management.html Number Range Management]];
note right
 * Management tasks
 * If Vendor is "Microsoft",
   then Internal Number Type
   can be set: "Direct Routing",
   "Calling Plan",
   "Operator Connect"
end note
fork
:[[../src/user/concepts-directory-number-cooling.html Number Cooling]];
fork again
:[[../src/user/concepts-number-reservation.html Number Reservation]];
fork again
:[[../src/user/run-dni-audit-tool.html Audit]];
end fork
end fork
else (External Numbers or E164 Numbers)
:[[../src/user/dn-inventory-management.html E164 Overview]];
fork
:[[../src/user/e164-inventory.html E164 Inventory]];
fork again
:[[../src/user/add-e164-inventory.html Add E164 Numbers]];
end fork
endif
if (Manage Number-E164 associations?) then (Yes)
fork
:[[../src/user/manage-ranges-of-dns.html Manage Ranges of Numbers]];
fork again
:[[../src/user/manage-single-dns.html Manage Single Numbers]];
end fork
:[[../src/user/Migrate-Manually-Configured-E164-DN-Association-Translation-Patterns.html Migrate E164-Number associations]];
else (No)
endif
end
@enduml