Users (Webex App)#

Overview#

You can add Webex App users into Automate in various ways:

  • Add Webex App user via (default menus) Cisco Webex App > Users. See Add Cisco Webex App User via Cisco Webex App Menu

  • Add Webex App user via Webex Teams Quick Subscriber. See Quick Subscriber (Webex App)

    Important

    This method is recommended to add Webex App users on a Webex Control Hub with a Wholesale Customer service. See: Add Cisco Webex Service and Quick Add (Subscriber) Groups.

  • Add Webex App user via (default menus) Subscriber Management > Subscribers. See Add a Subscriber

  • Add Webex App user via flow through provisioning. See Sync Webex App Users with Flow-through Provisioning

  • Add Webex App user via (default menus) Subscriber Management > Quick Add Subscriber (QAS)

    Note

    In this case, choose a Webex Teams User Template from the drop-down, or use the default user template (which is referenced in the Quick Add Subscriber Groups associated with the user).

    If you want customized values, clone the Webex Teams User Template (via Customizations > Configuration Templates), and edit as required.

Related Topics

View Cisco Webex App User#

To view a Cisco Webex App user:

  1. Open the Webex App user’s settings. Two options:

    • View the list of users on the Users page (relation/User). Select the relevant Webex Teams user to open their user management page. Here you can click the link (in the Services fieldset) to go to their Webex App user settings (relation/SparkUser).

      ../../_images/webex-app-view-user-1.png
    • View the list of Webex App users on the Cisco Webex App Users page (relation/SparkUser), then click on the relevant user to view their Webex App user settings.

      ../../_images/webex-app-view-user-2.png
  2. On the Webex App user’s detail page, view their account details and calling type, and their roles and addresses.

    If the user is associated with a phone (device) you can click the link adjacent to the device to go to relation/WebexDevice to view and manage the device settings.

    Note

    Multiple Jabber devices can be added to a Webex User as long as the user does not have an existing device of the same device type.

    ../../_images/webex-app-link-to-device.png

Add Cisco Webex App User via Cisco Webex App Menu#

This procedure adds a new Cisco Webex user via the default Cisco Webex App menu in VOSS Automate.

Note

In this case:

  • You can choose phone numbers and assigned licenses. For phone number type, a Webex Calling license is required, and the Webex API (used for syncing with the Webex Control Hub) only supports add or update for phone number type Work.

  • The default option for Calling Behavior is Calling in Webex App.

  • By default, No administrator privileges is enabled.

  1. Log in to the Admin Portal as a Provider, Reseller, Customer, or Site administrator.

  2. Go to (default menus) Cisco Webex App > Users.

  3. View existing Cisco Webex App users (including users with Webex Wholesale packages - synced, or added in VOSS Automate).

  4. Click Add.

  5. Choose the hierarchy where you want to add the Cisco Webex user.

  6. Fill out fields on the Account Details & Calling Settings tab/panel:

    • (Mandatory). Select an email address. This value is used to match users when they’re moved during an overbuild.

    • Fill out a first name and last name.

    • (Mandatory) At Display Name, fill out a display name for this user, typically, name and surname.

    • At Manager ID, select the manager’s email address.

    • Location - the location selected from those specified on the Webex Control Hub - as synced in.

    • Calling Behavior - options are auto-populated, and display as one of the following:

      • Calling in Webex App

      • Calling in Webex App (CUCM)

        Note

        Fields for device creation (Iphone, Android, CSF, Tablet) are displayed and checked by default.

      • Cisco Jabber App

      • Third Party App

    • Phone Numbers: The fields: Type (e.g. “Work”) and Number are available for each entry.

    • Extension: Webex Calling extension is available if a user has a Webex Calling license.

    • Assigned Licenses: selected from licenses available on the Cisco Webex service as synced in from the Webex Control Hub.

      • Depending on a user’s license, services such as Collaboration, Conferencing are available.

      • If Webex calling is enabled and a user is assigned a Webex Calling - Professional license, a Calling Settings panel on the form allows for the user management of Calling Settings (such as Barge In, Caller ID, Call Forward, Call Recording, Call Waiting, Intercept).

        ../../_images/cisco-webex-app-user-calling-settings-list.png

        Note

        If a user has Calling Settings available, these need to be removed and to be re-provisioned if it is necessary to move the subscriber to another site. For details, see Move Users.

  7. On the Roles tab/panel, select relevant roles:

    No administrator privileges

    Default

    Full administrator privileges

    Access to all portal features, including:

    • Assign roles

    • Company policy and templates

    • Device management

    • Licenses and upgrades

    Read-only administrator privileges

    Read-only access to content available to a full privilege admin

    Support administrator privileges

    Access to user information and support logs

    User and Device Administrator

    .

    Device Administrator

    .

  8. The Wholesale Package tab/panel is shown only if the Webex for Wholesale service is available - see: Add Cisco Webex Service. Available packages in the service and their status (e.g. provisioned) are shown and can be managed here.

    In accordance with the package selection, the user’s Assigned Licenses - as available on the Webex for Wholesale service - are then also updated when the user is provisioned.

  9. Click Save to add the Cisco Webex App user.

    Note

    You can view the details for the Cisco Webex App user you added in the summary list view, which also displays:

    • On-Prem UCM Calling Service (True/False) - Defines whether calling services are on-premise or cloud. The On-Prem UCM Calling license is removed if the Cisco Webex Calling (with CUCM) is removed from the user.

    • Calling Behavior (determines license use) - options are:

      • Calling in Webex App - Allows calling via the Webex app using native Webex calling

      • Calling in Webex App (Unified CM) - Allows calling via the Webex app using a registration to CUCM

      • Cisco Jabber App - Allows calling using a Cisco Jabber client registered to CUCM

      • Third Party App - Allows calling using a third party app registered to CUCM

    • Use Organization’s Domain (True/False) - When enabled, the Cisco Webex organization domain is used for calling in Cisco Webex (Unified CM)

    • UC Manager Profile - May be used to identify the required CUCM cluster when a calling behavior using CUCM is selected. If the default CUCM domain is selected, this is not required.

    • User Type - “Person”, “Bot” or “App User (Guest User)”.

    • Status - the current Cisco Webex App user status: for example: active/inactive, in a call/meeting/presenting, and so on. If unknown, then displayed as: “The user status could not be determined”.

Delete a Cisco Webex App User#

This procedure deletes an existing Cisco Webex App user (synced, or added via VOSS Automate).

  1. Log in to the Admin Portal as a Provider, Reseller, Customer, or Site administrator.

  2. Set the hierarchy to the Customer or Site level.

  3. Go to (default menus) Cisco Webex App > Users.

  4. Choose the Webex users you wish to delete (one or more).

  5. Click Delete.

  6. Click Yes to confirm.

    Note

    When deleting a subscriber with Cisco Webex App, the internal number inventory (INI) is updated as the number status is changed to Available, and the description, if any, is removed.

Provisioning Subscribers with Cisco Webex#

This section describes how to provision Cisco Webex for a subscriber, either via the Subscriber list view, or via Quick Add Subscriber (QAS).

Related Topics

Provision Cisco Webex via Subscriber list view#

This procedure provisions a subscriber with Cisco Webex, via the Subscriber list view.

Prerequisite:

  • The users entitlement profile must have Cisco Webex enabled (Webex App checkbox must be selected).

  • Unless Cisco Webex service assigned is Message only, new users must have an input line specified, and existing users must have either a primary extension, or an input line must be specified.

    See Add Cisco Webex App User via Cisco Webex App Menu

To provision a subscriber with Webex:

  1. In the Admin Portal, go to (default menus) Subscriber Management > Subscribers.

  2. From the Subscribers list, click on a subscriber you wish to provision with Cisco Webex.

  3. On the subscriber configuration screen, select the Webex App panel (or if selected as display option, the tab).

  4. In the Webex App User field, expand the Webex App User configuration fields.

    Note

    The following Invite Pending checkbox is read-only, indicating the user’s status (whether their Webex account is active).

    Options in the Manager ID and Location fields depend on the Cisco Webex Server to which the Cisco Webex Service is synced.

    The Calling Behaviour field can be “Calling in Webex App”, “Calling in Webex App (Unified CM)”, “Cisco Jabber app” or “Third-Party app”.

  5. In the Assigned License section, the available licenses depend on the Cisco Webex Server to which the Cisco Webex Service is synced.

  6. In the Roles section, select the relevant check boxes to configure the required roles:

    No administrator privileges

    .

    Full administrator privileges

    Access to all of Portal features, including:

    • Assign roles

    • Company policy and templates

    • Device management licenses and upgrades

    Read-only administrator privileges

    View only access to privileges available to a full administrator.

    Support Administrator

    Access to user information and support logs.

    User and Device Administrator

    .

    Device Administrator

    .

  7. Click OK. Cisco Webex is provisioned for the subscriber.

    To verify, ensure the Webex App column in the Subscribers list view displays the text, Enabled.

Provision Cisco Webex via Quick Add Subscriber#

This procedure enables Cisco Webex for a subscriber via Quick Add Subscriber (QAS).

Prerequisite:

  1. Go to (default menus) Subscriber Management > Quick Add Subscriber.

  2. From the Username drop-down list, choose the name of the subscriber to be provisioned with Cisco Webex.

  3. Select the Webex App checkbox to enable Cisco Webex for the subscriber.

  4. From the Webex Teams User Template drop-down list, choose the template you want to assign to the user.

  5. Click Save. Cisco Webex is provisioned for the subscriber.

    To verify that Cisco Webex is enabled for the subscriber, ensure the Webex App column in the Subscribers list view displays the text, Enabled.

Note

When Cisco Webex Calling (with CUCM) is removed from a Webex User, the ‘On-Prem UCM Calling’ license is removed from the Webex User.

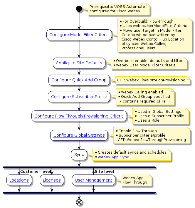
Sync Webex App Users with Flow-through Provisioning#

When using sync with flow through provisioning for Cisco Webex users, you need to configure several settings in VOSS Automate (including flow through provisioning criteria) before the initial sync from the Webex Control Hub. See: Setting up Flow Through Provisioning.

  • Flow Through Provisioning has been enabled in the Global Settings for a hierarchy (see: Global settings)

  • The Webex settings on the Site Defaults (see: Site Defaults) matching the user’s location have been configured so that Move Filter Criteria are webexUserModelFilterCriteria.

    These criteria are used as a part of a subscriber profile.

  • The workflow AddSubscriberFromProfile at site uses CFT: Webex_FlowThroughProvisioning_SubscriberFromProfile

This allows VOSS Automate to apply the correct configuration, licenses and services to imported users; and to move users to sites.

Once you run the sync, users are imported, provisioned, licensed, and moved to the correct synced in sites, as subscribers - in accordance with configured Webex User Model Filter Criteria and Subscriber Profile.

Important

Webex Control Hub users who have been assigned Webex Calling Professional licenses and have a Location assigned, this location will not be overwritten by any site setting configured in the VOSS Automate user move component (Model Filter Criteria) of Flow Through Provisioning.

The flowchart sets out the sync with flow through of Cisco Webex users and services.

@startuml
'Sync with Flow Through Flowchart
!include style.iuml
start
note right
Prerequisite: VOSS Automate
configured for Cisco Webex
end note
:[[../src/user/concepts-model-filter-criteria.html Configure Model Filter Criteria]];
note right
  * For Overbuild, Flow-through
  * Uses webexUserModelFilterCriteria
  * Move user target in Model Filter
    Criteria will be overwritten by
    Cisco Webex Contol Hub Location
    of synced Webex Calling
    Professional users.
end note
:[[../src/user/site-defaults.html Configure Site Defaults]];
note right
  * Overbuild enable, defaults and filter
  * Webex User Model Filter Criteria
end note
:[[../src/user/quick-add-subscriber-groups.html Configure Quick Add Group]];
note right
    CFT: Webex FlowThroughProvisioning
end note
:[[../src/user/concepts-subscriber-profiles.html Configure Subscriber Profile]];
note right
    * Webex Calling enabled
    * Quick Add Group specified
      - contains required CFTs
end note
:[[../src/user/flow-through-provisioning.html Configure Flow Through Provisioning Criteria]];
note right
  * Used in Global Settings
  * Uses a Subscriber Profile
  * Uses a Role
end note
:[[../src/user/concepts-global-settings.html Configure Global Settings]];
note right
* Enable Flow Through
* Subscriber criteria/profile
  CFT: Webex FlowThroughProvisioning
end note
:Sync;
note right
 * Creates default syncs and schedules
 * [[../src/user/webex-app.html Webex App Sync]]
end note
fork
-> Customer level;
:[[../src/user/webex-app-webex-locations.html Locations]];
fork again
:[[../src/user/webex-app-licenses.html Licenses]];
fork again
-> Site level;
:[[../src/user/webex-app-user-management.html User Management]];
note right
    Webex App
    Flow Through
end note
end fork
end
@enduml

Related Topics