Microsoft Quick Start Guide for VOSS Automate#
Overview#
This quick start will guide you through the steps for setting up VOSS Automate for Microsoft.
The flowchart provides a high-level overview:
Related Topics
Step 1: Microsoft UC Application Setup#
Automate must be able to authenticate with Microsoft Entra, PowerShell proxy servers (one or more), Microsoft Teams, and Microsoft Exchange Online in order to manage and provision Microsoft applications.
This step sets up the authentication between MS 365, MS Teams, and Automate, and sets up the PowerShell proxy server.
Some of the details generated during this setup (for example, the client/application ID) is used in VOSS Automate to configure the Microsoft tenant connection parameters.
Related Topics
Step 2: Configure Automate for Microsoft Services#
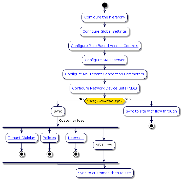
The flowchart sets out the steps for configuring Automate before you can import Microsoft users, licenses, policies, and dialplans.
The steps in the workflow are as follows:
Configure the hierarchy to create customers for tenant setup
In the Global Settings, enable Microsoft, and disable Enable HCS Dialplan Rules
Configure role-based access controls (add Microsoft admin users, roles, and menu layouts)
Configure the SMTP server to allows emails to users
Configure the Microsoft tenant.
Add Microsoft tenant details to Network Device Lists (NDLs)
Sync in Microsoft users
Related Topics
Step 3: Sync Microsoft Users to Sites#
You can choose to either directly sync in the tenant dialplan, policies, licenses and Microsoft users to the customer, or configure sync with flow through provisioning before syncing in Microsoft data and users:
Sync to customer, then to sites
Sync to site with flow through provisioning
Related Topics