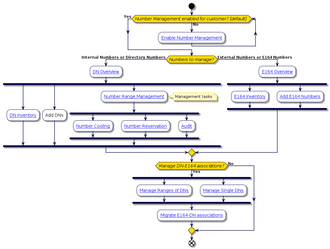
Introduction to E164 Inventory Management#
E164 inventory management uses translation patterns in VOSS Automate to provide a Direct Dial-In (DDI)/Direct Inward Dialing (DID) mapping to internal numbers.
DDI-to-DN mapping allows you to route incoming PSTN calls to the appropriate internal number.
Managing the E164 inventory involves:
Viewing, adding, or deleting E164 number inventory
Associating a range of E164 numbers to a range of internal numbers
Viewing an associated range of E164 numbers to a range of internal numbers
Disassociating a range of E164 numbers from a range of internal numbers
Associating a range or set of E164 numbers to a single internal number
Disassociating a range or set of E164 numbers from a single internal number
Viewing single internal number associations
The E164 inventory is available in the drop-down menus for Site Published Number and Emergency Number when creating a Site Dial Plan.