Cisco Unified CM Music on Hold (MOH) File Management#

Overview#

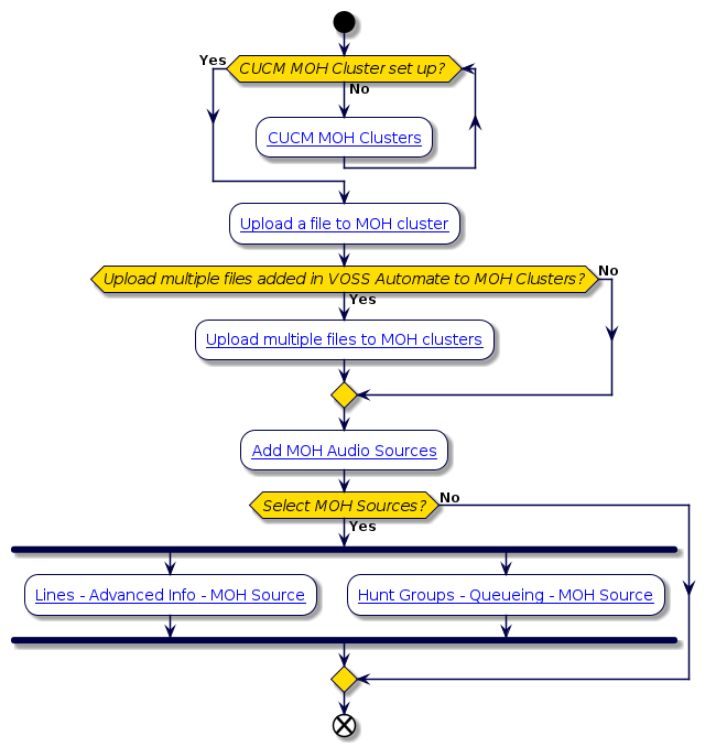
VOSS Automate allows an administrator to manage Music On Hold (MOH) servers and files from within the Admin Portal, and to upload MOH files to Cisco Unified CM (CUCM).

@startuml
'Cisco Unified CM Music on Hold File Management Flowchart
!include style.iuml

start
while (CUCM MOH Cluster set up? ) is (No)
 :[[../src/user/concepts-music-on-hold-file-management.html#add-a-cucm-moh-cluster CUCM MOH Clusters]];
endwhile (Yes)
:[[../src/user/concepts-music-on-hold-file-management.html#upload-a-single-moh-file Upload a file to MOH cluster]];
if (Upload multiple files added in VOSS Automate to MOH Clusters?) then (Yes)
 :[[../src/user/concepts-music-on-hold-file-management.html#upload-multiple-moh-files Upload multiple files to MOH clusters]];
else (No)
endif
:[[../src/user/concepts-music-on-hold-file-management.html#add-a-moh-audio-source Add MOH Audio Sources]];
if (Select MOH Sources?) then (Yes)
 fork
  :[[../src/user/configure-lines.html#configure-lines Lines - Advanced Info - MOH Source]];
 fork again
  :[[../src/user/hunt-groups.html Hunt Groups - Queueing - MOH Source]];
 end fork
else (No)
endif
end
@enduml

Managing MOH files involves:

  1. Adding a CUCM MOH cluster for uploading MOH files.

  2. Uploading MOH .wav files to VOSS Automate, and (optionally) to the CUCM MOH cluster. VOSS Automate syncs the file to CUCM once it’s added to the CUCM MOH cluster.

  3. Adding MOH audio sources for use in VOSS Automate (for example, to manage lines and hunt groups).

Note

Deleting a .wav file from VOSS Automate does not remove the file from CUCM MOH clusters.

A MOH file you’re adding is uploaded to the VOSS Automate database, and if you selected a MOH cluster, the file is also added to the MOH cluster (to the publisher, and to any subscriber servers flagged as music servers). A data sync is triggered to add the files to CUCM, and any MOH files on CUCM are imported to VOSS Automate in the sync. These MOH files are available for selection when adding or managing MOH audio source files.

Call Managers (CUCM), MOH Files, NDLs, and Upgrading VOSS Automate

When uploading MOH files at site level, the CUCM MOH cluster is automatically selected based on the site Network Device List (NDL).

Since data syncs export and import MOH files between VOSS Automate and CUCM, when upgrading from a previous version of VOSS Automate, a workflow creates a new data sync entry for each of the existing call managers, and adds the call managers to the correct NDLs.

To view data sync entries, go to (default menus) Administration Tools > Data Sync. Data sync entries are prefixed with the name of the API (CMCCS - Call Manager Control Center Services)

Related topics

Add a CUCM MOH Cluster#

This procedure adds a CUCM MOH cluster.

Note

MOH files are uploaded to the CUCM MOH cluster.

  1. Log in to the Admin Portal.

  2. Go to (default menus) Apps Management > CUCM Music On Hold > Manage MOH Clusters.

  3. On the Manage MOH Clusters list view, click Add to open Manage MOH Clusters/New Record.

  4. Fill out details for the new MOH cluster:

    Cluster Name

    Add a name for the CUCM MOH cluster. You can use the same name as the CUCM cluster, or a unique name.

    Publisher Server Name

    Choose a CUCM publisher server from the list of available CUCM publisher servers at the hierarchy.

    Publisher Hostname or IP Address

    This field is auto-populated once you choose a publisher server name. The value must match the SERVICE_PROVIDER_SPACE hostname or IPv4 address of the CUCM publisher server.

    Note

    By default, the port used to connect to the publisher is 443.

    Publisher username

    Specify the username of a user with administrative access to the CUCM server GUI.

    Publisher Password

    Specify the password of the publisher username.

    CUCM Subscriber Details

    Click the Plus icon (+) to add CUCM subscriber servers (one or more), and specify details for each subscriber server you’re adding. These CUCM subscriber servers are part of the CUCM cluster. For each server you add, you will need to provide the following details:

    • Subscriber server name

    • Hostname or IP address

    • Username (and an associated password for this user)

    • Is Music Server - defines whether the subscriber server you’re adding is a MOH server. MOH files are uploaded to a server with this setting enabled. At a minimum, you should add at least the subscriber with a MOH role (music servers).

      Note

      The port used to connect to a subscriber server 443.

  5. Save your changes to add the CUCM MOH cluster.

View MOH Files#

This procedure displays the list of files that exist on the Call Manager Publisher.

Note

  • Files uploaded to MOH clusters in VOSS Automate are imported to the database. An automatic sync is created for each of the CUCM (Call Manager Control Center Services MOHFile model sync, or CMCCS sync) so that you can run a manual data sync to update the list of files on this page.

    If you’re upgrading to v21.2, you can immediately execute this data sync to import the files; else, they will be automatically imported automatically the next time you upload a new file to the CUCM.

  • The menu for the MOH list view functionality is added to the default menus and access profiles for the following admin roles: Provider, Reseller, Customer

To view the list of MOH files:

  1. Log in to the Admin Portal as a Provider, Customer, or Reseller admin.

  2. Go to (default menus) Apps Management > List MOH Audio Files.

  3. In the list view, you can:

    • View the list of MOH files.

    Note

    WAV files are stored in the database as XML files.

    • Export files (select the files you wish to export, and click the Export icon)

Upload a Single MOH File#

This procedure uploads a .wav MOH file to the VOSS Automate database, and optionally also to a CUCM MOH cluster.

Note

You can upload the MOH file to the relevant CUCM at the same time as you add it to VOSS Automate, or after you’ve added the file to VOSS Automate.

When files are uploaded to a CUCM MOH cluster, files are uploaded to the publisher server, as well as to CUCM subscriber servers that have the Is Music Server setting enabled.

To upload a MOH file:

  1. Log in to the Admin Portal.

  2. Go to (default menus) Apps Management > CUCM Music On Hold > Manage Files and Upload to MOH Cluster.

  3. In the list view, click the Plus icon (+) to open the Manage Files And Upload to MOH Cluster / New Record page.

  4. Click Choose to locate the .wav file from your filesystem.

    Note

    • Once you’ve chosen the file, the name of the file displays in the Filename field.

    • If a file with same name as an existing file is uploaded at the same hierarchy, the existing file is automatically deleted.

  5. Optionally, add a description for the file.

  6. Optionally, at CUCM MOH Cluster, choose the relevant CUCM MOH cluster.

    Note

    • If you don’t choose a CUCM MOH cluster, the file is uploaded only to the VOSS Automate database.

    • In the list view, when viewing a MOH file that has already been uploaded to a MOH cluster, you can select the MOH cluster to re-add the file to the cluster. MOH files you add to a MOH cluster here will display in CUCM.

    • A .wav file that has previously been uploaded to VOSS Automate can be re-uploaded to the same CUCM MOH cluster, or to another CUCM MOH cluster.

    • Deleting a .wav file from VOSS Automate does not remove the file from the CUCM MOH clusters.

    • Uploading files to the pre-release version of CUCM 12.5.1 SU1(12.5.1.11900-20) will fail.

  7. Save your changes.

Upload Multiple MOH Files#

This procedure uploads two or more MOH files to CUCM MOH clusters.

  1. Log in to the Admin Portal.

  2. Go to (default menus) Apps Management > CUCM Music On Hold > Upload Multiple Files to MOH Clusters.

  3. On the Upload Multiple Files to MOH Clusters page:

    • At CUCM MOH Clusters, choose the MOH cluster where you want to upload MOH files:

      • Move the MOH clusters you wish to use, from Available to Selected.

      • Move MOH clusters you don’t want to use, from Selected to Available.

    • At MOH File Names, choose the MOH files you wish to upload:

      • Move the MOH files you wish to upload, from Available to Selected.

      • Move the MOH files you don’t want to upload, from Selected to Available.

    Note

    Use the right and left arrows to move your choices to the relevant sides of the transfer boxes. Use the up and down arrows to re-position items in the transfer boxes.

  4. Save your changes.

Add a MOH Audio Source#

This procedure adds a MOH audio source instance, once MOH files have been added to CUCM.

Note

A MOH audio source instance is required in order to make use of the MOH files that have been uploaded to CUCM MOH clusters.

To add a MOH audio source:

  1. Log in to the Admin Portal.

  2. Go to (default menus) Apps Management > CUCM Music On Hold > Add MOH Audio Source to open the Add MOH Audio Source page.

  3. At CUCM MOH Cluster, choose a CUCM MOH cluster where the audio source will be added.

  4. At MOH Audio Source Name, provide a unique, descriptive name for the MOH audio source.

    Note

    The MOH audio source name and the MOH audio file may be modified once you’re created the MOH audio source.

  5. At MOH Audio Stream Number, choose an available audio stream number.

    Note

    • The drop-down displays only available stream numbers. The number 1 is reserved in CUCM, so only numbers from 002 display as available in VOSS Automate.

    • The following stream number is reserved for a fixed MOH audio source, and is not shown: 051

  6. At MOH Audio Source File, choose the MOH file previously uploaded to the CUCM MOH cluster.

  7. Save your changes.

    Once you’ve added the first MOH audio source, VOSS Automate triggers a sync from CUCM to fetch all MOH audio sources. When you add a new MOH audio source, the workflow sync adds the new file to CUCM.

    MOH audio source files you add in VOSS Automate may be viewed, updated, or deleted via (default menus) Apps Management > CUCM Music On Hold > Manage MOH Audio Source.

Manage MOH Audio Sources#

This procedure allows you to view and manage existing MOH audio sources.

Note

MOH audio sources you’ve added to the system are used for:

  • Managing lines for subscribers. See Directory Number Advanced Information in Lines

  • Managing hunt groups for subscribers. See Queuing in Add a Hunt Group

View and Manage MOH Audio Sources

  1. Log in to the Admin Portal.

  2. Go to Apps Management > CUCM Music On Hold > Manage MOH Audio Source.

  3. View existing MOH audio sources in the Manage MOH Audio Source list view, and choose an action:

    • To delete a MOH audio source (one or more), select the checkbox for the relevant entries, and click the Delete icon.

    • To filter the list, click the toolbar Filter icon, or enter filter criteria in the column headers.

    • To move MOH audio sources (one or more), select the relevant checkboxes, and click the Move icon.

    • To view or update a MOH audio source, click on the relevant entry in the list to open its configuration screen. Go to step 4.

  4. On the MOH audio source configuration page, view existing settings, and update relevant fields, as required:

    MOH Audio Stream Number

    Read-only. The default, reserved number in CUCM is 1.

    MOH Audio Source Name

    Editable. The name of the MOH audio source.

    MOH Audio Source File

    WAV files uploaded and saved to the database as XML files. You can choose another file. The drop-down displays files on CUCM.

    Initial Announcement

    Choose an available initial announcement.

    Play Initial Announcement to Hunt Pilot callers

    Define whether to play an initial announcement. Clear the checkbox to disable this setting if an agent is available.

    Periodic Announcement

    Choose an available announcement from the drop-down.

    Periodic Announcement interval

    Enter a value, in seconds (10s - 300s). The default is 30s.

    Locale Announcement

    Choose a locale.

  5. Save your changes. Updates are added to CUCM.