Sync Microsoft users to sites#

Overview#

When setting up VOSS Automate for Microsoft, the final step involves syncing in Microsoft users.

Note

Syncing Microsoft users to sites is the final step for integrating Automate with Microsoft. For the other steps, see Microsoft Quick Start Guide for VOSS Automate.

You can choose to either directly sync in the tenant dialplan, policies, licenses and Microsoft users to the customer, or configure sync with flow through provisioning before syncing in Microsoft data and users:

The table compares the two sync types for Microsoft data and users.

Sync to customer, then to site

Sync to site, with flow through provisioning

Sync users to customer level, and then to sites schedules.

Step 1: Run a full pull sync to create default syncs and schedules, and move all of the following to the customer level:

  • Tenant dialplan

  • Policies

  • Licenses

  • Microsoft users

Step 2: Configuration for moving users to sites:

  • Configure model filter criteria (for overbuild)

  • Enable overbuild in the site defaults

  • Configure Quick Add Groups

  • Configure subscriber profile

  • If using Microsoft Enterprise Voice, configure internal number inventory for sites

Step 3: Two options for moving users to sites:

  • Run overbuild to move two or more users (batch)

  • Else, run Quick Subscriber to move a single user to a site

Configure VOSS Automate to sync in Microsoft users as fully provisioned subscribers directly to the sites.

Step 1: Configure the following:

  • Model filter criteria

  • Site defaults

  • Quick Add Groups

  • Subscriber profile

  • Configure the Microsoft tenant

  • Flow through provisioning criteria

  • Global settings (enable flow through)

Step 2: Run a sync to create default syncs and schedules.

  • The sync creates default syncs and schedules, and syncs in the following to the customer:

    • Tenant dialplan

    • Policies

    • Licenses

  • Syncs in Microsoft users as fully provisioned subscribers, to the sites.

Note

See Introduction to Microsoft Onboarding and Offboarding for details around setting up Automate for managing licenses via a configuration template and Quick Add Groups or Subscriber from Profile or field display policies (FDPs).

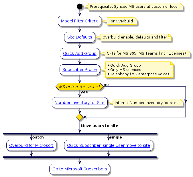
Sync to customer, then to site#

This section provides a worfklow overview for moving Microsoft users to the sites once the Microsoft tenant has been added and a full pull sync has been performed. The sync imports the tenant dialplan, policies, licenses, and Microsoft users to the customer level. Now users must be provisioned and moved to the appropriate sites.

Note

Use these steps if you chose not to sync users directly to sites (in a sync with flow through after setting up the NDLs).

Prerequisites:

Workflow to sync to customer then to site

The flowchart sets out the steps to move Microsoft users to the sites after an initial sync to move users to the customer level:

@startuml
'Microsoft User Move Configuration Flowchart
!include style.iuml
start
note right: Prerequisite: Synced MS users at customer level
:[[../src/user/concepts-model-filter-criteria.html Model Filter Criteria]];
note right:  For Overbuild
:[[../src/user/site-defaults.html Site Defaults]];
note right: Overbuild enable, defaults and filter
:[[../src/user/quick-add-subscriber-groups.html Quick Add Group]];
note right: CFTs for MS 365, MS Teams (incl. Licenses)
:[[../src/user/concepts-subscriber-profiles.html Subscriber Profile]];
note right
 * Quick Add Group
 * Only MS services
 * Telephony (MS enterprise voice)
end note
if (MS enterprise voice?) then (yes)
:[[../src/user/intro-to-number-management.html Number Inventory for Site]];
note right: Internal Number Inventory for sites
else (no)
endif
-> Move users to site;
fork
-> batch;
:[[../src/user/concepts-overbuild-msft-management.html Overbuild for Microsoft]];
fork again
-> single;
:[[../src/user/qas-for-ms-users.html Quick Subscriber, single user move to site]];
end fork
:[[../src/user/ms-subscribers.html Go to Microsoft Subscribers]];
@enduml

Related Topics

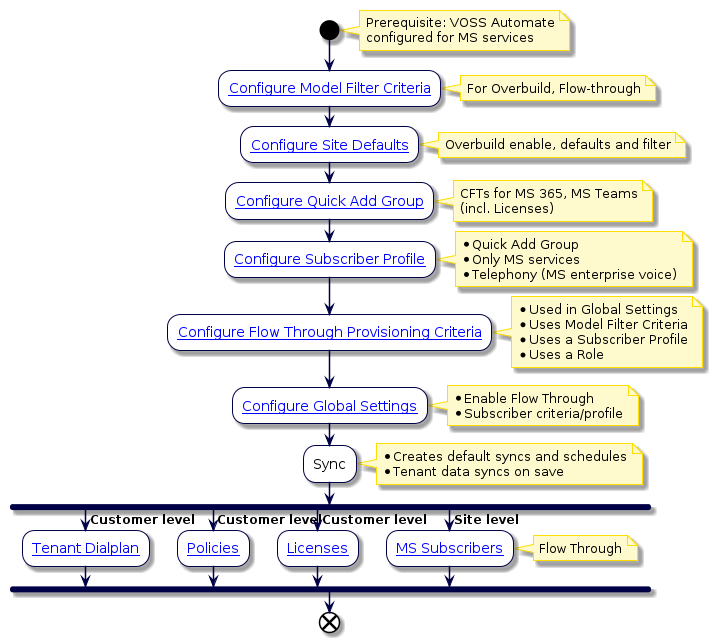
Sync to site with flow through provisioning#

When using sync with flow through provisioning for Microsoft users, you’ll need to configure several settings in VOSS Automate (including flow through provisioning criteria) before the initial sync from the Microsoft Cloud. This allows VOSS Automate to apply the correct configuration, licenses, policies, and services to imported users, and to move users to sites.

Once you run the sync, the tenant dialplans, policies, and licenses are imported to the customer level, while users are imported, provisioned, licensed, and moved to the correct sites, as subscribers.

Prerequisites:

Workflow to sync to site with flow through provisioning

The flowchart sets out the sync with flow through of Microsoft user and services:

@startuml
'Sync with Flow Through Flowchart
!include style.iuml
start
note right
Prerequisite: VOSS Automate
configured for MS services
end note
:[[../src/user/concepts-model-filter-criteria.html Configure Model Filter Criteria]];
note right:  For Overbuild, Flow-through
:[[../src/user/site-defaults.html Configure Site Defaults]];
note right: Overbuild enable, defaults and filter
:[[../src/user/quick-add-subscriber-groups.html Configure Quick Add Group]];
note right
CFTs for MS 365, MS Teams
(incl. Licenses)
end note
:[[../src/user/concepts-subscriber-profiles.html Configure Subscriber Profile]];
note right
* Quick Add Group
* Only MS services
* Telephony (MS enterprise voice)
end note
:[[../src/user/flow-through-provisioning.html Configure Flow Through Provisioning Criteria]];
note right
  * Used in Global Settings
  * Uses Model Filter Criteria
  * Uses a Subscriber Profile
  * Uses a Role
end note
:[[../src/user/concepts-global-settings.html Configure Global Settings]];
note right
* Enable Flow Through
* Subscriber criteria/profile
end note
:Sync;
 note right
 * Creates default syncs and schedules
 * Tenant data syncs on save
end note
fork
  -> Customer level;
:[[../src/user/ms-tenant-dialplan.html Tenant Dialplan]];
fork again
-> Customer level;
:[[../src/user/ms-teams-policies.html Policies]];
fork again
-> Customer level;
:[[../src/user/concepts-ms-licenses.html Licenses]];
fork again
-> Site level;
:[[../src/user/ms-subscribers.html MS Subscribers]];
note right: Flow Through
end fork
end
@enduml

Related Topics