Microsoft Quick Start Guide for VOSS Automate#

Overview#

This quick start will guide you through the steps for setting up VOSS Automate for Microsoft.

The flowchart provides a high-level overview:

@startuml
'Microsoft Quick Start Guide Flowchart
!include style.iuml
start
:[[../src/user/microsoft-quick-start.html#step-1-microsoft-uc-application-setup Microsoft UC Application Setup]];
:[[../src/user/microsoft-quick-start.html#step-2-configure-voss-automate-for-microsoft-services Configure VOSS Automate for Microsoft Services]];
:[[../src/user/microsoft-quick-start.html#step-3-sync-microsoft-users-to-sites Sync Users to Sites]];
@enduml

Related Topics

Step 1: Microsoft UC Application Setup#

For details, see Microsoft UC Application Setup

@startuml
'Microsoft UC Application Setup Flowchart
!include style.iuml
start
:[[../src/user/ms-shared-central-app-registration.html Configure shared central app registration]];
:[[../src/user/pshell-proxy-setup-script.html Run the PowerShell proxy server setup script]];
:[[../src/user/test-tenant-connection.html Test the PowerShell proxy connection to the tenant]];
stop
@enduml

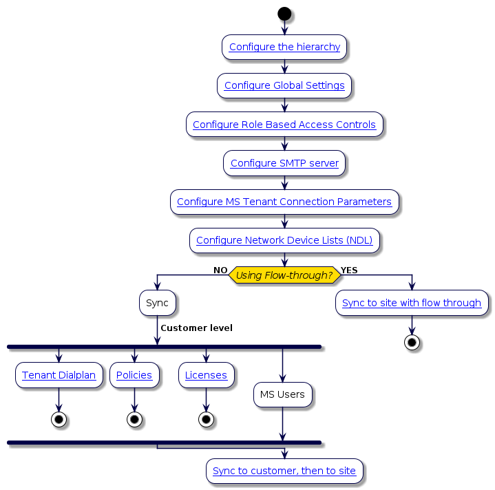
Step 2: Configure Automate for Microsoft Services#

For details, see Configure Automate for Microsoft Services

@startuml
'Configure VOSS Automate for Microsoft Services Flowchart
!include style.iuml
 start
:[[../src/user/concepts-hierarchy.html Configure the hierarchy]];
:[[../src/user/concepts-global-settings.html Configure Global Settings]];
:[[../src/user/concepts-role-based-access.html Configure Role Based Access Controls]];
:[[../src/user/concepts-SMTP-server.html Configure SMTP server]];
:[[../src/user/microsoft/voss-msft-conn-params.html Configure MS Tenant Connection Parameters]];
:[[../src/user/concepts-network-device-list.html Configure Network Device Lists (NDL)]];
if (Using Flow-through?) then (NO)
:Sync;
-> Customer level;
fork
:[[../src/user/ms-tenant-dialplan.html Tenant Dialplan]];
stop
fork again
:[[../src/user/ms-teams-policies.html Policies]];
stop
fork again
:[[../src/user/concepts-ms-licenses.html Licenses]];
stop
fork again
:MS Users;
end fork
else (YES)
:[[../src/user/sync-ms-users-to-sites.html#sync-to-site-with-flow-through-provisioning Sync to site with flow through]];
stop
endif
:[[../src/user/sync-ms-users-to-sites.html#sync-to-customer-then-to-site Sync to customer, then to site]];
@enduml

Step 3: Sync Microsoft Users to Sites#

For details, see Sync Microsoft users to sites

You can choose to either directly sync in the tenant dialplan, policies, licenses and Microsoft users to the customer, or configure sync with flow through provisioning before syncing in Microsoft data and users:

Sync to customer, then to sites

@startuml
'Sync to customer, then to sites Flowchart
!include style.iuml
start
note right: Prerequisite: MS users synced to customer
:[[../src/user/concepts-model-filter-criteria.html Configure Model Filter Criteria]];
:[[../src/user/site-defaults.html Configure Site Defaults]];
:[[../src/user/quick-add-subscriber-groups.html Configure Quick Add Group]];
:[[../src/user/concepts-subscriber-profiles.html Configure Subscriber Profile]];
if (MS enterprise voice?) then (yes)
:[[../src/user/intro-to-number-management.html Number Inventory for Site]];
else (no)
endif
-> Move users to site;
fork
-> batch;
:[[../src/user/concepts-overbuild-msft-management.html Overbuild for Microsoft]];
fork again
-> single;
:[[../src/user/qas-for-ms-users.html Quick Subscriber, single user move to site]];
end fork
:[[../src/user/ms-subscribers.html Manage Microsoft Subscribers]];
@enduml

Sync to site with flow through provisioning

@startuml
'Sync with Flow Through Flowchart
!include style.iuml
start
note right
Prerequisite: VOSS Automate
configured for MS services
end note
:[[../src/user/concepts-model-filter-criteria.html Configure Model Filter Criteria]];
:[[../src/user/site-defaults.html Configure Site Defaults]];
:[[../src/user/quick-add-subscriber-groups.html Configure Quick Add Group]];
:[[../src/user/concepts-subscriber-profiles.html Configure Subscriber Profile]];
:[[../src/user/flow-through-provisioning.html Configure Flow Through Provisioning Criteria]];
:[[../src/user/concepts-global-settings.html Configure Global Settings]];
:Sync;
fork
  -> Customer level;
:[[../src/user/ms-tenant-dialplan.html Tenant Dialplan]];
fork again
-> Customer level;
:[[../src/user/ms-teams-policies.html Policies]];
fork again
-> Customer level;
:[[../src/user/concepts-ms-licenses.html Licenses]];
fork again
-> Site level;
:[[../src/user/ms-subscribers.html MS Subscribers]];
note right: Flow Through
end fork
end
@enduml