Introduction to Cisco Webex App#

Overview#

Cisco Webex is a cloud-based business collaboration service that allows employees to message, meet, and call instantly in order to strengthen relationships and increase productivity.

Cisco Webex combines mobile devices and other communications tools to provide instant communications and live meetings to ensure a professional and effective collaboration experience.

The image displays the Webex Overview dashboard:

../../_images/webex-overview-dashboard.png

The table describes the main Cisco Webex features:

Feature

Description

Messaging

Business messaging allows users to prepare, share, and repeat content, and it facilitates one-on-one or team messaging facilities in virtual rooms.

Meeting

Connect teams and meet customers easily with the added benefits of messaging and content sharing before, during, and after a meeting.

Call

The service enables voice and video communications via mobile, desktop, and room-based devices. Connect your existing PSTN1 services to Cisco Webex to enjoy one-touch directory dialing and join meetings from anywhere on any device. Mobile users get features such as single number reach, single voicemail service, video services, and the ability to seamlessly move between devices during a call.

Related Topics

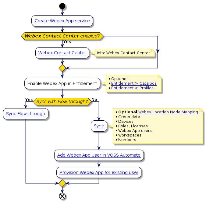
Automate workflow for Cisco Webex#

@startuml
'Webex App Flowchart
!include style.iuml
start
:[[../src/user/webex-app-service.html Create Webex App service]];
if (**Webex Contact Center** enabled?) then (Yes)
:[[../src/user/webex-contact-center.html Webex Contact Center]];
note right
Info: Webex Contact Center
end note
endif
:Enable Webex App in Entitlement;
note right
* Optional
* [[../src/user/create-service-catalog.html Entitlement > Catalogs]]
* [[../src/user/create-service-profile.html Entitlement > Profiles]]
end note
if (Sync with Flow-through?) then (Yes)
:[[../src/user/webex-app-user-management.html#sync-with-flow-through-for-webex Sync Flow-through]];
else (No)
:[[../src/user/webex-app.html Sync]];
note right
* **Optional** [[../src/user/webex-app-webex-location-node-mapping.html Webex Location Node Mapping]]
* Group data
* Devices
* Roles, Licenses
* Webex App users
* Workspaces
* Numbers
end note
:[[../src/user/webex-app-user-management.html Add Webex App user in VOSS Automate]];
:[[../src/user/webex-app-user-management.html#provision-webex-app Provision Webex App for existing user]];
endif
end
@enduml

Webex App sync#

Default Webex Calling data sync#

Note

From release 25.1, Webex Contact Center sync excludes an updated device model instances list for Webex Calling sync - see the exclusion list at: Webex Contact Center sync. In particular, device models have been added to support call handling over trunks to Webex supported devices:

  • device/spark/DialPlans

  • device/spark/RouteGroups

  • device/spark/Trunks

The default Webex Calling sync that is used to sync Webex Calling data and is available from the Data Sync list applies:

  • Model type list: SparkDataAllMTL

  • Synchronization order: SparkDataSyncOrder

This list type contains an empty ``exclusion`` list, that is, all device model instances are synced. If you need to exclude any models then you can update this list.

Default synced models

device/spark/Organization
device/spark/Role
device/spark/License
device/spark/CallingProfile
device/spark/LocationFloor
device/spark/Location
device/spark/User
device/spark/UserConfig
device/spark/Place
device/spark/Group
device/spark/Team
device/spark/Room
device/spark/Number
device/spark/AutoAttendants
device/spark/CallPickup
device/spark/LocationCallingDetails
device/spark/CallParkGroup
device/spark/Announcements
device/spark/Schedules
device/spark/CallParkExtensions
device/spark/HuntGroup
device/spark/WorkspaceCallSettings
device/spark/ActivateDevice
device/spark/Floor

Sync existing Cisco Webex users for a customer#

A default sync schedule has the following name format: SyncSpark-SCHED-XXX

Two sync methods

  • On the Customer Access page, click Action > Sync Webex App Users

  • On the Data Sync page, execute SyncSpark[Customer] to run a sync

Important

To properly sync in calling behavior settings, ensure the sync setting Quick Import is set to False (disabled), and Refresh Existing (Changed) Data is set to True (enabled) on all data syncs that include the device/Spark/user model. By default, these are:

  • SyncSparkUsersXXX, and

  • SyncSparkXXXX

These are the default settings for the device/spark/User syncs, but it is important to ensure they correctly configured before syncing in users.

Note

When syncing in Webex data to Automate from the Control Hub, Automate’s device models apply the WebexAppCallingLicenseNameWKSP macro in the provisioning workflows and syncs to check for the following license types, both of which are considered valid calling licenses:

  • Webex Calling - Workspaces

  • Webex Calling - Professional

The license checks allow the system to determine whether a device or number should be retained in a sync, preventing unintended deletions.

Synced in Webex numbers

Webex numbers are synced in and maintained in device/spark/Number and the Number Inventory.

The numbers of synced in Cisco Webex users display the following settings and values in the Number Inventory (see Number status and usage):

Setting

Value

Status

Used

Usage

User

Vendor

Webex Calling

Synced in licenses

Licenses are synced and maintained in device/spark/License.

Synced in locations

Locations are synced - see Webex locations.

Synced in Rooms, Teams, Groups

Rooms, Teams and Groups details are synced in as read-only data to device/spark/Room, device/spark/Team, and device/spark/Group, respectively.

Synced in Calling

Calling is synced in to device/spark/UserConfig, where the settings can be managed per user if the assigned license of which is “Webex Calling - Professional”.

Synced in devices

Devices are associated either with a person or with a workspace. For users associated with a device, the person ID (converted to an email address) is used to sync the device to the correct hierarchy. See Webex devices.